定制服务

保标招标 > 定制服务 > 招标信息 > 泰州学院人工智能教育平台采购项目采购公告 |递交截止8月7

泰州学院人工智能教育平台采购项目采购公告 |递交截止8月7

· 2025-07-22

本次招标内容主要围绕人工智能及相关配套设备与平台展开,平台建设齐全,内容不带AI大模型,都不好立项;应用场景局限于问答和办公写作,定制服务工作量在用于知识库的高质量数据集生成;总体预算不多。主流厂商基本具备招标要求的系统功能,数据平台总要有点AI特色。

一、招标建设内容要点提炼如下

一)人工智能算力设备(人工智能算力服务器)

作为核心硬件设备,要求为国产品牌原厂设备,并满足性能、扩展、管理、服务等多方面要求,核心要点包括:

1.基础配置:≤4U 机架式,配静态滑轨;≥2 颗高规格 CPU(单颗≥48 核、2.1GHz);≥512GB DDR5 内存(可扩展至 8TB);≥8 块 SSD 硬盘(含 2 块 480G、6 块 3.84TB,可扩展至 24 块)。

2.核心性能(GPU):≥4 块 GPU 加速卡(单卡 FP16≥119TFlops、INT8≥239TOPS,AI 核心≥10240 个,显存≥48GB);CPU-GPU 直通设计(无 PCI-E Switch,降低延迟),可扩展至 8 张加速卡。

3.扩展与接口:≥11 个 PCI-E 插槽(含 1 个 OCP 插槽);配置千兆电口、万兆光网卡及独立阵列卡(支持多种 RAID 模式)。

4.可靠性:2+2 热插拔铂金电源(≥2700W,支持冗余);智能风扇调速(降噪音、功耗)。

5.管理与服务:支持远程监控(IPMI 2.0、KVM Over IP);三年原厂服务(30 个工作日内供货,含调优服务)。

6.定制化:支持外观、开机画面、BMC/BIOS 等定制,不额外收费。

(二)人工智能算力管理平台

作为算力设备的管理核心,聚焦云主机、存储、网络、监控等全流程管理,核心要点包括:

1.云主机管理:支持生命周期管理(开机、重启等)及不停机配置调整;支持 GPU 直通 / VGPU、加速器池化与热添加。

2.存储管理:支持多存储池(文件、对象、块存储),具备重删、压缩、快照功能;支持 iSCSI 服务(可扩容)、灾难恢复、故障域隔离;可设置文件上传黑白名单及操作审计。

3.网络管理:支持 SR-IOV 虚拟化、IP 地址池精细化管理;内置负载均衡(支持多层转发、健康监控)。

4.监控与告警:智能告警(含级别、解决方法等),支持 SNMP、邮件、短信告警;可关联厂商代运维,支持 UPS 掉电保护(联动 APC 等设备,自动关机)。

5.可靠性与扩展性:支持动态负载均衡(均衡节点负载);存储、计算能力可平滑扩展。

(三)千兆交换机

为基础网络设备,要求为 48 口企业级千兆交换机,核心性能指标:交换容量≥336Gbps,包转发率≥132Mpps。

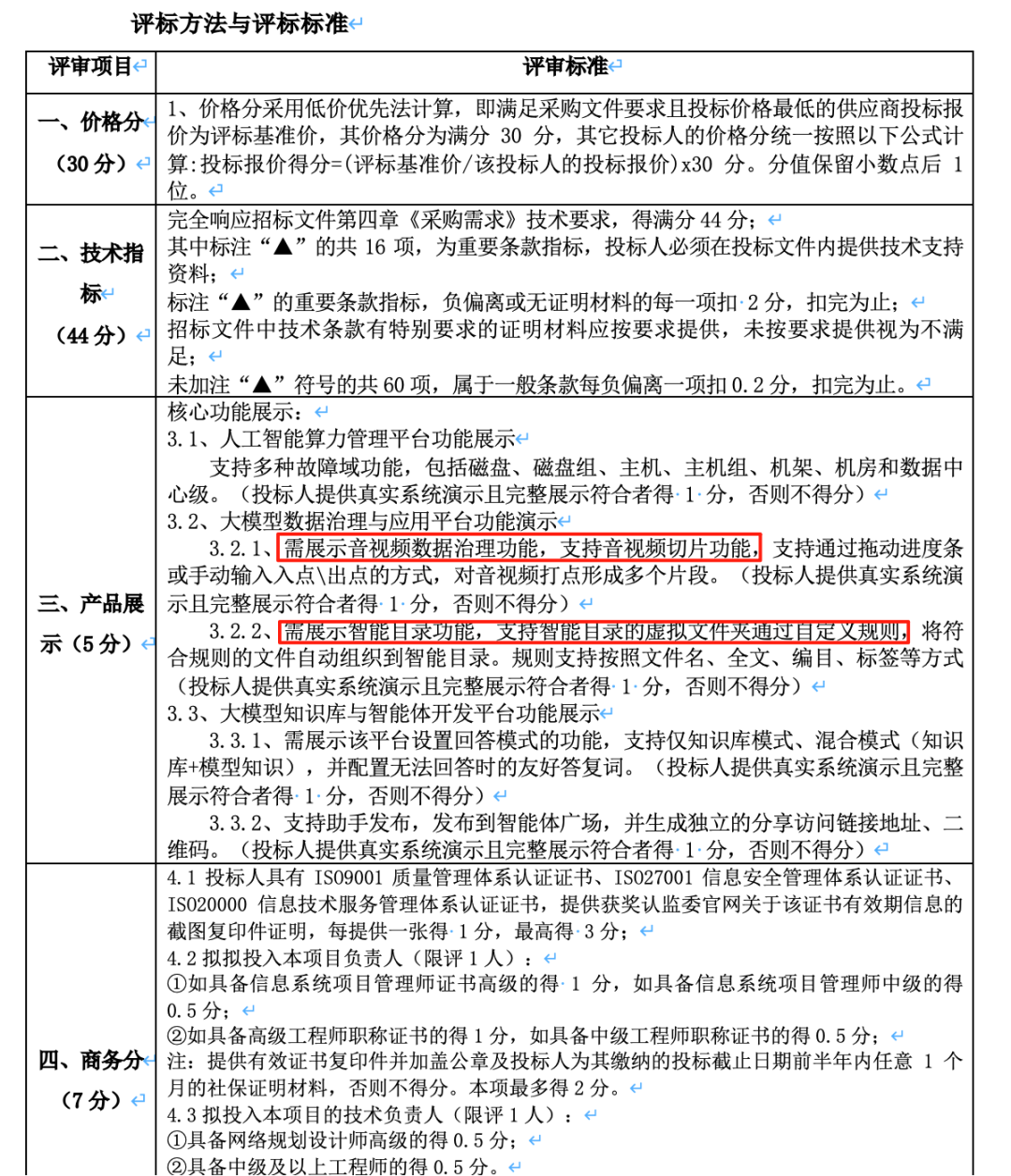
(四)大模型数据治理与应用平台

聚焦数据全生命周期治理(管理、安全、检索、应用),核心要点包括:

1.数据管理与治理:支持元数据导出(含多类型文件信息);草稿箱功能(未编目文件暂存);自动 / 人工编目、打标签;音视频转码与切片。

2.数据安全:权限管


尊贵的用户您好,以上正文后半部分为隐藏内容,完整详情请咨询客服:18995537323(同微信)

更多商机详见官网:https://www.gov-bid.com/ <-------点击跳转至官网

文章推荐:

广州市荔湾区芳村小学办公家具(定制化服务)定点议价采购公告

中共龙门县委组织部办公家具(定制化服务)定点议价采购公告

沿海典型污水厂尾水总氮深度削减技术研发及应用示范询价采购公告

中国电信股份有限公司淮北分公司杜集区发改委重点生命流程平台功能提升采购项目(标包二)(第二次)询比公告

更多商机查看,下载保标APP

扫码关注小程序,获取商机更容易